A avaliação de impacto ambiental é uma análise obrigatória para qualquer empreendimento que cause impactos significativos no meio ambiente. Esse estudo ajuda a prevenir os danos ambientais e a encontrar alternativas que os minimizem.
Entenda o que a avaliação de impacto ambiental deve considerar, os principais métodos de aplicação e o que devem constar nos documentos e relatórios.
Modelo pronto e digital: Relatório Ambiental Simplificado
- O que é a Avaliação de Impacto Ambiental (AIA)?
- Para que serve a avaliação de impacto ambiental?
- Quando a avaliação de impacto ambiental deve ser feita?
- Quais setores precisam fazer a avaliação de impacto ambiental?
- Quais são os principais impactos ambientais e suas consequências?
- O que diz a legislação sobre a avaliação de impacto ambiental?
- Como fazer a avaliação de impacto ambiental?
- Qual a diferença entre o AIA e o EIA?
- Quais são os métodos de avaliação de impactos ambientais?
- O que é o relatório de impacto ambiental (RIMA)?
- Quais informações o RIMA deve conter?
- Como a tecnologia pode ajudar na elaboração dos documentos de avaliação de impacto ambiental?
O que é a Avaliação de Impacto Ambiental (AIA)?
A avaliação de impacto ambiental (AIA) é um processo de análise que estuda quais são os impactos ambientais gerados por determinados tipos de atividades e empreendimentos.
Essa avaliação é realizada ainda na fase de planejamento para que possa medir as consequências e impactos para o meio ambiente de um projeto, sugerindo também algumas medidas preventivas, mitigadoras ou compensatórias.
Durante a análise, são verificados os aspectos físicos, biológicos e socioeconômicos dos impactos gerados, para que se tenha uma visão geral dos danos às áreas atingidas.
Mas não é só antes da construção de um empreendimento que a avaliação de impacto ambiental pode ser feita.
Ela também é realizada em casos onde o impacto ambiental já aconteceu, como após o rompimento de barragens. Neste caso, ela se preocupa em analisar as consequências e elencar ações de reparação.




Para que serve a avaliação de impacto ambiental?
A avaliação de impacto ambiental é realizada para conter e minimizar possíveis danos causados ao meio ambiente por determinadas atividades e surgimento de novos empreendimentos.
Além disso, através dos estudos realizados pela AIA, as tomadas de decisão e ações desenvolvidas para contenção dos danos ambientais, são melhor embasadas e se tornam mais assertivas.
Assim é possível ter um panorama geral dos impactos e consequências do projeto e tentar equilibrar as obras, o desenvolvimento econômico proporcionado por elas e a preservação do meio ambiente.
Quando a avaliação de impacto ambiental deve ser feita?
Todo empreendimento ou atividade que cause impactos significativos no meio ambiente precisa realizar a avaliação de impacto ambiental.
A AIA deve ser executada antes das obras iniciarem e da instalação da empresa no local, ainda na fase de planejamento do projeto, para a obtenção do licenciamento ambiental.
Em alguns casos, a avaliação de impacto ambiental também é realizada após o acontecimento de algum dano ou impacto ao meio ambiente, como no caso de algumas tragédias de rompimento de barragens, por exemplo.
Quais setores precisam fazer a avaliação de impacto ambiental?
Conforme a legislação nº 001 de 23.01.86 do CONAMA. A avaliação de impacto ambiental é exigida para todo empreendimento ou atividade que cause impactos ao meio ambiente. Alguns exemplos são:
- Projetos de desenvolvimento urbano;
- Empreendimentos industriais;
- Empreendimentos de infraestrutura;
- Indústrias de produtos químicos;
- Grandes loteamentos;
- Hidrelétricas;
- Linhas de transmissão de energia elétrica acima de 230 Kw;
- Aterros sanitários;
- Rodovias e estradas de rodagem;
- Ferrovias;
- Oleodutos e gasodutos;
- Mineradoras e minerodutos;
- Estações de tratamento de esgoto;
- Troncos coletores e emissários de esgotos sanitários;
- Portos e terminais;
- Extração de combustível fóssil.
Quais são os principais impactos ambientais e suas consequências?
A determinação dos impactos ambientais acontece após uma série de análises e estudos, mas os mais comuns são:
- Geração de ruído;
- Desmatamento;
- Alterações climáticas;
- Extinção de espécies e habitats;
- Aumento do nível do mar;
- Desaparecimento de rios;
- Poluição do ar;
- Diminuição da qualidade de vida;
- Poluição da água;
- Erosão do solo.
O que diz a legislação sobre a avaliação de impacto ambiental?
A AIA é um processo que faz parte da política nacional do meio ambiente, compondo as diretrizes da Lei Federal nº 6.938/1981, que define os objetivos dessa política e por meio de quais instrumentos ela se fará valer.
As diretrizes sobre a avaliação de impacto ambiental também são complementadas através da resolução nº 001 de 23.01.86 do CONAMA.
Entre os pontos abordados pela resolução estão:
- O que é caracterizado como impacto ambiental;
- Quais tipos de atividades e empreendimentos devem realizar a AIA;
- Diretrizes que devem ser seguidas para a elaboração do estudo;
- Quais atividades devem ser realizadas pelo estudo de impactos ambientais;
- Quais informações devem constar no Relatório de Impacto Ambiental.




Como fazer a avaliação de impacto ambiental?
A avaliação de impacto ambiental reúne essencialmente quatro passos que buscam resumir quais são os possíveis danos ao meio ambiente e como eles podem ser minimizados. Entenda o que é feito em cada etapa:
Diagnóstico Ambiental
Na fase de diagnóstico, a avaliação de impacto ambiental deve analisar a região em que o projeto será instalado, de forma detalhada, registrando as principais características da área, de modo a oferecer um retrato realista de como tudo era antes da instalação do empreendimento.
Devem ser avaliados:
- Meios físicos: solo, subsolo, ar, água, clima, recursos minerais, topografia, regime hidrológico, correntes marinhas e correntes atmosféricas;
- Meios biológicos: fauna, flora, espécies indicadoras de qualidade ambiental, de valor científico ou econômico, áreas de preservação, espécies raras ou ameaçadas de extinção.
- Meio socioeconômico: uso e ocupação do solo, da água, socioeconomia, existência de sítios e monumentos arqueológicos, históricos e culturais da comunidade; relação de dependência entre sociedade local, recursos ambientais e a potencial utilização futura desses recursos.
Análise dos impactos ambientais
Depois disso, a avaliação de impacto ambiental deve se preocupar em mapear quais serão esses impactos, classificando-os em níveis de relevância e importância ao considerar os três grupos abordados acima.
Nesta etapa a avaliação deve considerar o nível dos impactos, utilizando os seguintes critérios:
- Impactos positivos;
- Impactos negativos;
- Impactos diretos;
- Impactos indiretos;
- Impactos imediatos;
- Impactos a médio prazo;
- Impactos a longo prazo;
- Impactos temporários;
- Impactos permanentes;
- Grau de reversão deste impacto;
- Propriedades cumulativas e sinérgicas;
- Distribuição dos ônus e benefícios sociais.
Medidas mitigadoras
Com a listagem dos impactos negativos em mãos, o próximo passo da avaliação de impacto ambiental é propor soluções e ações mitigadoras para que todos aqueles impactos avaliados como negativos, sejam reduzidos ou anulados.
Programas de acompanhamento e monitoramento
A avaliação de impacto ambiental não termina com as sugestões de ações a serem desenvolvidas para reduzir os danos às comunidades e ao meio ambiente, pelo contrário, deve existir um programa capaz de fazer um acompanhamento sobre tudo que foi apontado como risco e sugerido como solução.
Nesta fase, alguns critérios e parâmetros também devem ser criados para que o acompanhamento desses danos seja facilitado. Assim, fica muito mais simples comparar tudo que foi previsto através do estudo e tudo que aconteceu na prática.
Qual a diferença entre o AIA e o EIA?
A avaliação de impacto ambiental (AIA) é nome que se dá para todo o processo que envolve desde o diagnóstico da área afetada, até a análise dos possíveis danos e a comprovação de todo o estudo realizado, por meio da apresentação de laudos e relatórios.
Enquanto o estudo de impacto ambiental (EIA) é uma das fases da AIA, mais especificamente a fase de análise e de estudo conforme vimos no tópico anterior, com suas etapas bem definidas para a construção de um panorama geral sobre os impactos ao meio ambiente provocados pelo empreendimento avaliado.
Quais são os métodos de avaliação de impactos ambientais?
Para a realização do estudo de impactos ambientais alguns métodos são utilizados para assegurar que o maior número possível de impactos estão sendo avaliados e considerados.
Quando utilizados de forma combinada, esses métodos podem contribuir para a reduzir o grau de subjetividade dos estudos.
Conheça mais sobre cada um:
Metodologias Espontâneas (Ad hoc)
Na metodologia espontânea, especialistas de diferentes áreas (fauna, flora, geologia, etc) se reúnem para avaliar os impactos sob diferentes perspectivas e pontos de vista.
Essa é uma ótima metodologia para quando não se têm muitos dados ou informações sobre a área afetada e para superar a subjetividade de análise feita por um único profissional, o que poderia tornar o estudo mais simplista e generalista.
Checklist
Através de checklists, ou listas de verificação, os principais impactos ambientais estudados são elencados em formato de lista, considerando as diferentes etapas do projeto: implantação, operação e desativação do empreendimento.
É uma ótima metodologia para realizar avaliações preliminares dos impactos, entendendo quais são aqueles mais relevantes.
A metodologia do checklist pode ser utilizada de duas formas principais:
- Checklist simples: nele os impactos são listados de modo simples, sem fazer associações ou correlações de duas ou mais variáveis, como a dos impactos e das atividades que os geraram. Para ser construído neste formato, o checklist deve trazer o impacto avaliado e em que momento ou fase do projeto ele pode acontecer. Veja um exemplo:
| Impacto | Fase de Planejamento | Fase de Construção | Fase de Operação |
| Ruído | X | X | |
| Deterioração da qualidade do ar | X | X | |
| Deterioração da qualidade da água | X | X | |
| Erosão do solo | X | X | |
| Melhora da economia local | X | X | X |
- Checklist descritivo: neste modelo de checklist os impactos são mais detalhados, possibilitando o reconhecimento das fontes geradoras, designação de valores numéricos ou hierarquização de cada impacto, permitindo comparações. Veja um exemplo:
| Possíveis impactos | Como avaliar esses impactos? |
| Deterioração da qualidade do ar: causada por concentração de poluentes no ar de forma frequente, afetando a saúde das pessoas atingidas. | – Avaliação dos níveis de concentração de poluentes atualmente; – Comparativo entre emissões atuais e as emissões previstas; – Mapas demográficos para identificação de áreas afetadas; – Modelos de dispersão. |
| Qualidade da água: alteração no uso permitido e número de pessoas afetadas. | – Modelos de qualidade da água; – Avaliação das concentrações atuais; – Comparação entre efluentes existentes versus previstos. |
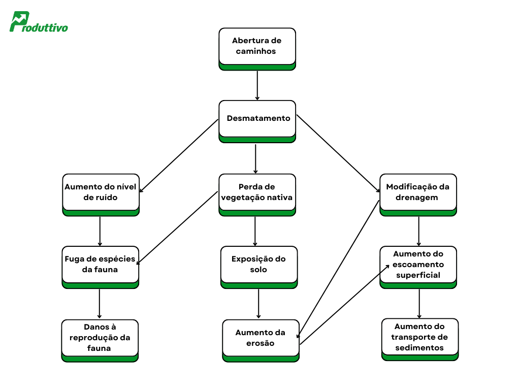
Redes de Interação (Networks)
O método de redes de interação foi pensado para ser utilizado para empreendimentos menores e menos complexos, porque através dele é possível mapear toda uma cadeia de impactos, sendo possível analisar as conexões entre diferentes impactos.
Veja um exemplo de como ele pode ser construído em formato de fluxograma:


Matriz de Interação
Na matriz de interação são cruzadas as informações sobre as ações geradoras de impactos e os danos que podem causar ao meio ambiente, considerando todas as suas fases: viabilidade, implantação, operação e desativação do empreendimento.
A matriz pode ser montada de diferentes formas, mas seu objetivo é fazer a interseção entre diferentes informações, podendo inclusive estimar a classificação do grau do impacto, deixando claro se será significante ou não.
Metodologias Quantitativas
Na avaliação de impacto ambiental quantitativa são atribuídos valores a diferentes aspectos qualitativos do empreendimento, como:
- Aspectos estéticos;
- Ecologia;
- Interesse humano;
- Poluição ambiental.
A partir desses dados, uma série de gráficos é montada para determinar a qualidade ambiental relacionada a cada um dos aspectos avaliados.
Assim é possível não só avaliar os impactos, mas ter um indicador numérico que norteie as análises e acompanhamentos.
Métodos de Simulação
Relacionando causa e efeito por meio de computadores e inteligência artificial, essa metodologia é a mais complexa e exige um bom investimento, seja em equipamentos próprios ou em profissionais especializados para conduzir esse estudo.
Por meio de análise de dados quantitativos e qualitativos, essa metodologia ajuda a estimar o comportamento desses impactos, considerando as relações entre os fatores bióticos, físicos e culturais e as alterações a serem realizadas.
Mapas de Superposição (Overlays)
Nesta técnica, diferentes tipos de mapas da área afetada são sobrepostos, como:
- Mapa da cidade;
- Mapa da concentração da população;
- Mapas do encontro de fauna;
- Mapas rodoviários;
- Mapas de solo;
- Mapas da vegetação.
Ao oferecer uma visão geral daquela área geográfica, considerando diferentes visões (fauna, flora, comunidades locais) é possível entender qual será a área que vai sofrer o maior impacto ambiental e elencar soluções.
Essa metodologia também pode ser usada para provar que o empreendimento será construído na área menos afetada, resultando em menos impactos do que as outras áreas comparadas.




O que é o relatório de impacto ambiental (RIMA)?
O RIMA, como o próprio nome sugere, é um relatório que sintetiza e reúne as principais informações coletadas e desenvolvidas durante a fase de estudo.
Seu objetivo é registrar a avaliação de impacto ambiental e comunicar sobre os principais impactos decorrentes daquela atividade ou empreendimento, e quais medidas mitigadoras devem ser adotadas.
Veja um exemplo de relatório emitido pelo sistema e aplicativo do Produttivo que pode ser personalizado para o que você precisa:






Experimente grátis: Modelo digital de Relatório Ambiental
Quais informações o RIMA deve conter?
Existem algumas informações que são obrigatórias em todo RIMA. Veja quais são:
Descrição do projeto
A descrição do projeto deve ser detalhada, abordando:
- Características do projeto;
- Objetivo;
- Localização;
- Responsáveis;
- Metodologia utilizada;
- Demais observações pertinentes.
Identificação e avaliação de impactos
A próxima informação importante que o RIMA deve conter, é o descritivo das análises ambientais realizadas, incluindo os impactos negativos e positivos.
Também devem ser considerados na análise:
- Tempo e em qual fase do projeto os impactos vão acontecer;
- Métodos, técnicas e critérios utilizados com os devidos contextos e explicações.
Alternativas e medidas de mitigação
Diante dos impactos identificados, quais medidas ou ações podem ser implementadas para contê-los ou mitigá-los? Elas devem estar descritas no RIMA junto a uma recomendação de qual alternativa é a mais indicada e adequada.
Alguns exemplos de medidas de mitigação podem ser a implementação de tecnologias mais limpas ou programas de restauração ambiental.
É importante que seja possível fazer comparações entre as alternativas sugeridas.
Consulta pública
Não deixe de lado o resumo da consulta pública e das demais participações das partes interessadas, principalmente da sociedade civil, no processo de elaboração do RIMA.
Conclusões e recomendações
Por fim, o RIMA deve trazer uma conclusão sobre os impactos ambientais avaliados e demais informações necessárias sobre a viabilidade do projeto, realização de ajustes e aprovação.
Como a tecnologia pode ajudar na elaboração dos documentos de avaliação de impacto ambiental?
Alguns aplicativos e sistemas, como no caso do Produttivo, facilitam e agilizam a produção de checklists e relatórios, eliminando a burocracia e os erros do uso do papel e tornando tudo digital.
No Produttivo, os relatórios são todos preenchidos do celular, sem precisar de acesso à internet. É possível anexar fotos, incluir textos, responder checklists com pontuação e enviar o relatório para os responsáveis logo ao final do serviço, sem retrabalho.
As informações ficam armazenadas em nuvem e podem ser consultadas facilmente, sem dificuldades.
No Produttivo, além de criar e preencher checklists e relatórios também é possível:
- Agendar serviços recorrentes de forma automática;
- Visualizar a agenda da equipe e identificar atrasos rapidamente;
- Notificar clientes em tempo real sobre o andamento das atividades;
- Produzir relatórios digitais e personalizados, com logos e cores da empresa;
- Receber e gerenciar chamados direto do celular com agilidade;
- Acompanhar indicadores sobre a operação de forma visual e descomplicada.


Você pode experimentar todas essas funcionalidades de forma gratuita, enquanto durar o período de teste. Faça seu cadastro agora mesmo!






Pingback: Inteligência Artificial na Avaliação de Impacto Ambiental